Modelling the Interplay of Eye-Tracking Temporal Dynamics and Personality for Emotion Detection in Face-to-Face Settings
Sep 19, 2025·,
,,,,,·
0 min read
Meisam Jamshidi Seikavandi
Jostein Fimland
Fabricio Batista Narcizo
Maria Barrett
Ted Vucurevich
Jesper Bünsow Boldt
Andrew Burke Dittberner
Paolo Burelli

Abstract
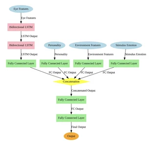
Accurate recognition of human emotions is critical for adaptive human-computer interaction, yet remains challenging in dynamic, conversation-like settings. This work presents a personality-aware multimodal framework that integrates eye-tracking sequences, Big Five personality traits, and contextual stimulus cues to predict both perceived and felt emotions. Seventy-three participants viewed speech-containing clips from the CREMA-D dataset while providing eye-tracking signals, personality assessments, and emotion ratings. Our neural models captured temporal gaze dynamics and fused them with trait and stimulus information, yielding consistent gains over SVM and literature baselines. Results show that (i) stimulus cues strongly enhance perceived-emotion predictions (macro F1 up to 0.77), while (ii) personality traits provide the largest improvements for felt emotion recognition (macro F1 up to 0.58). These findings highlight the benefit of combining physiological, trait-level, and contextual information to address the inherent subjectivity of emotion. By distinguishing between perceived and felt responses, our approach advances multimodal affective computing and points toward more personalized and ecologically valid emotion-aware systems.
Type
Multimodal Emotion Recognition
Personality Prediction
Physiological Signals
Transformers
Multitask Learning
Cognitive Modeling
Affective Computing
Theory of Constructed Emotion

Authors
Fabricio Batista Narcizo
(he/him)
Senior AI Research Scientist
Fabricio Batista Narcizo is a Senior AI Research Scientist in the Video Technology department at GN Hearing A/S (Jabra) and a Part-Time Lecturer and Course Manager at the IT University of Copenhagen (ITU). He received his Ph.D. degree in Computer Science from the ITU in 2017, his M.Sc. degree in Electronic & Computer Engineering from the Aeronautics Institute of Technology (ITA) in 2008, and his B.Sc. degree in Computer Science from the University of Western Santa Catarina (UNOESC) in 2005. His research interests lie in computer vision, image analysis, artificial intelligence, data science, data mining, machine learning, edge AI, and human-computer interaction, with a particular interest in eye-tracking.